首页
|
区县简介
|
组织机构
|
政务公开
|
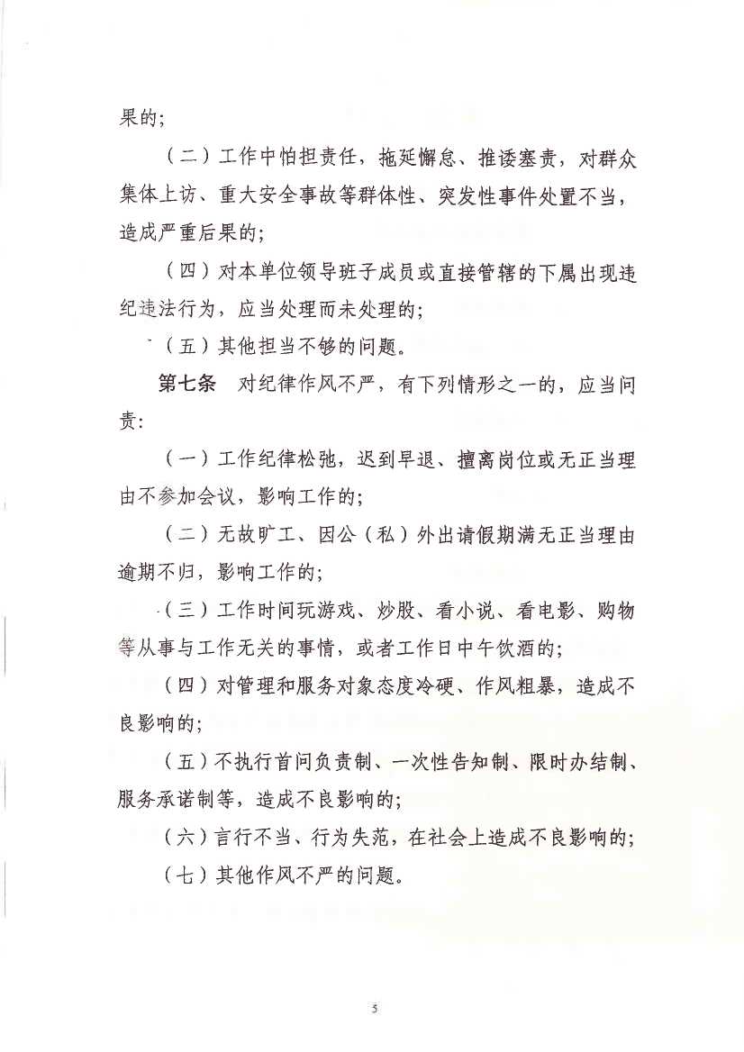
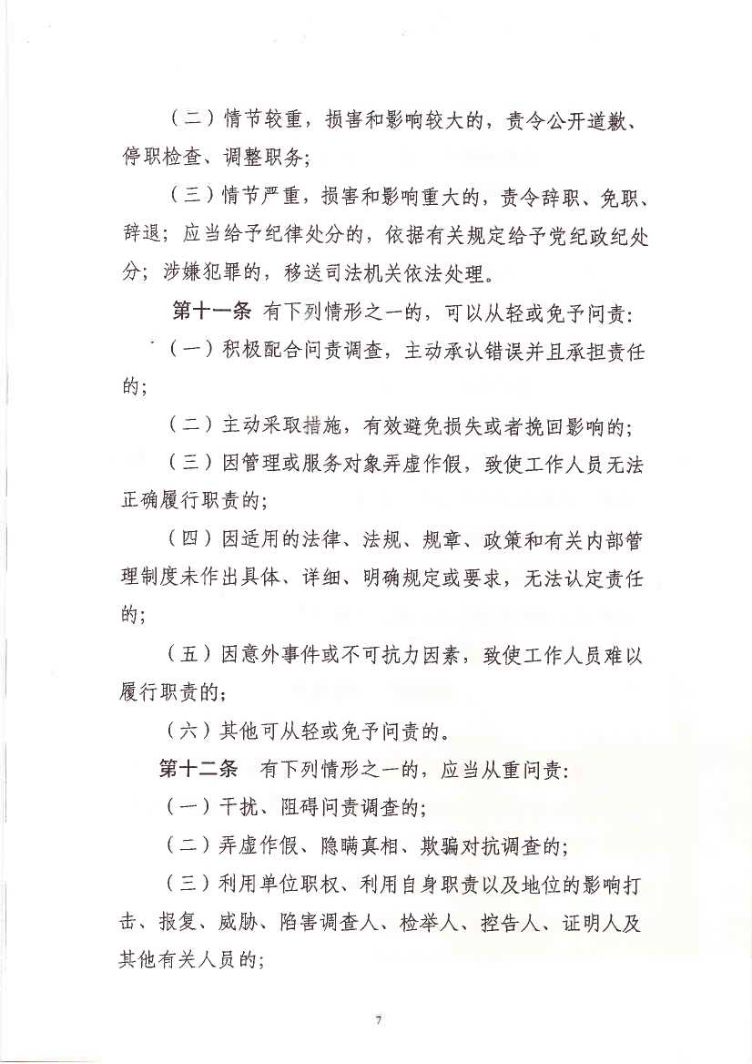
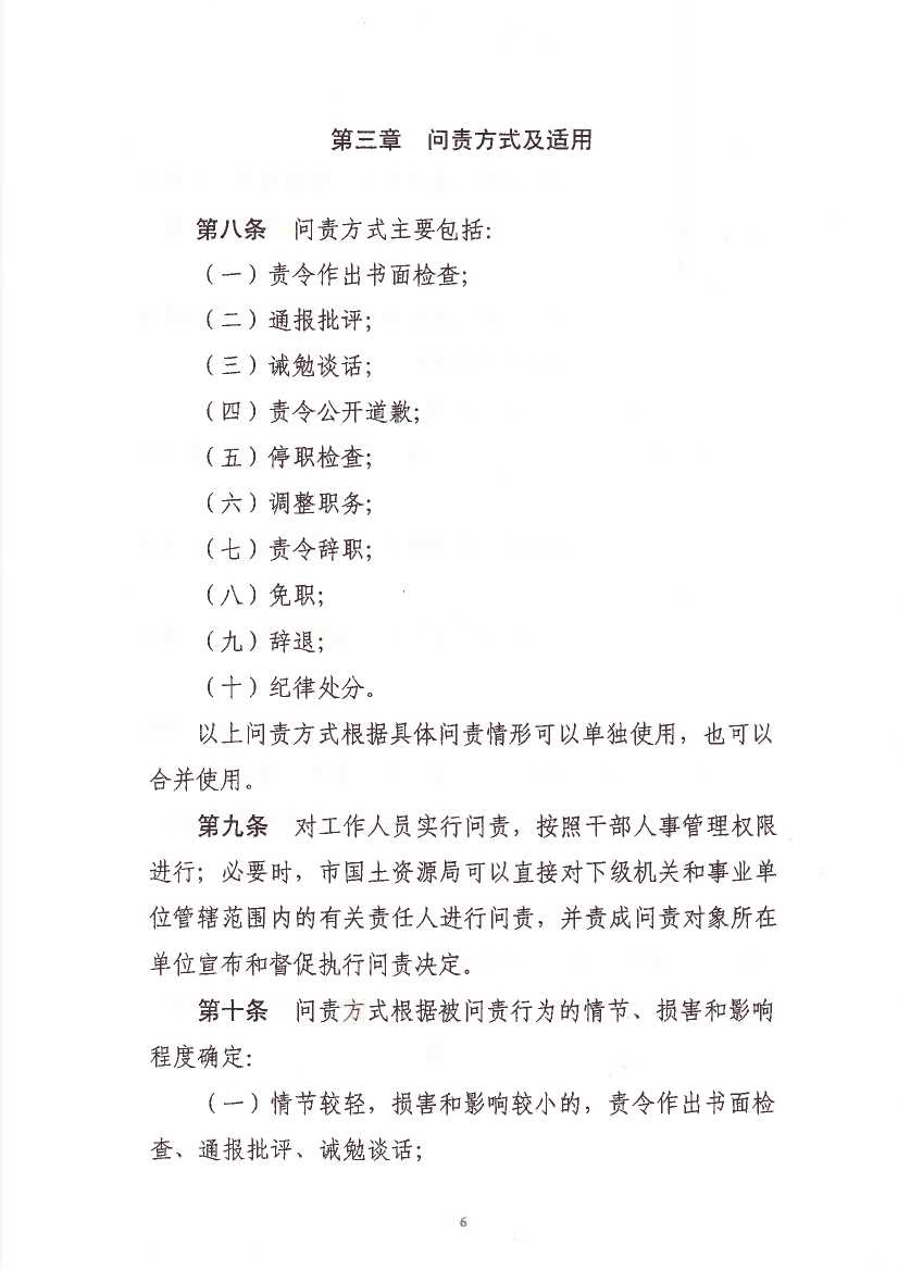
工作动态
|
信息公开
|
政策法规
|
市场动态
|
在线办事
|
公众参与
|
国土风采
热点信息
友情链接
当前位置:
首页
>>
政策法规
>>
土地类
>>
正文
淄博市国土资源系统问责办法
2016-12-29
(点击:
)
【
关闭窗口
】
沂源县简介
主办:淄博市国土资源局沂源分局 技术支持:沂源县国土局信息中心 联系电话:0533--3256636
建议使用IE6.0,1024*768以上分辨率浏览本站 鲁ICP备07003516号